最新新闻
- 平原也有“堰塞湖”? 唐洪武院士领衔研究成果为治淮提供新视角 2026-05-22
- 全球前1%、1‰,双双+1!华南理工学科攀峰攻坚行动成效初显 2026-05-18
- 第四届全国创新争先奖表彰公示 华南理工吴波研究员入选 2026-05-18
- Nature发文!华南理工未来水利交叉团队揭示复合事件与碳排放的响应规律 2026-05-18
- 拓展校地合作 推动高质量发展 杨中民校长率队走访调研 2026-05-18
华南理工大学再捧“挑战杯”国赛“优胜杯”
日期:2020-12-15

颁发奖杯
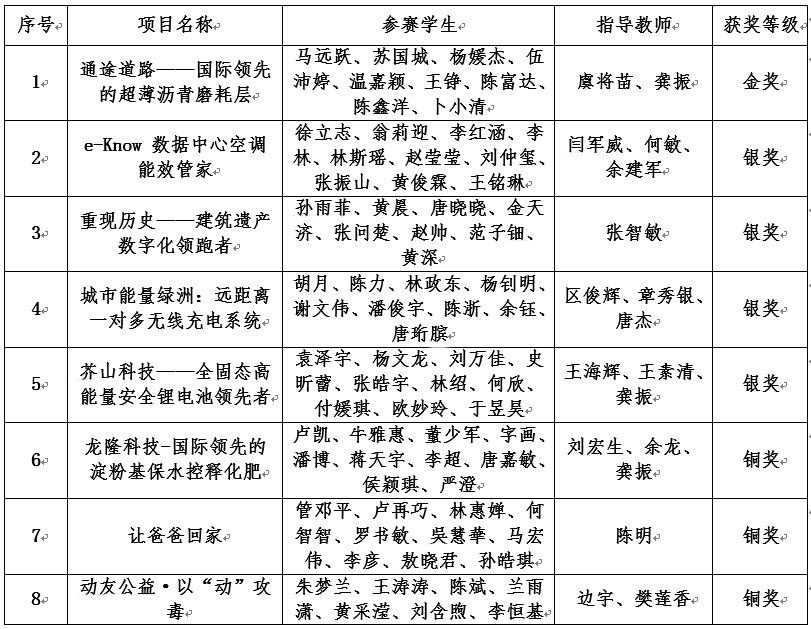
12月9日,由共青团中央、教育部、中国科协、全国学联、黑龙江省人民政府共同主办的第十二届“挑战杯”中国大学生创业计划竞赛在东北林业大学落下帷幕。华南理工大学选送的8件参赛作品全部获奖,以1金4银3铜的成绩再次捧得“优胜杯”。
为更好地备战第十二届“挑战杯”中国大学生创业计划竞赛,积极做好项目的选拔和培育,学校团委于2019年9月份启动校内选拔赛,共有186件作品报名,经过多轮打磨和层层筛选,17件作品进入省赛,获得14金3银,取得广东省总分第一名。大赛得到了学校党委的高度重视和各相关单位的大力支持和配合,团队的每位成员全情投入,指导教师耐心细致辅导,以扎实的基础和严谨的态度展现着华南理工学子挑战青春自我的良好精神风貌。

金奖团队
“挑战杯”中国大学生创业计划竞赛于1999年发起,每两年举办1届。作为中国大学生最关注的全国性创业赛事之一,本届大赛进行了大幅度改革,设置书面评审、社会实践、“云端”答辩等竞赛环节,全国2786所高校的92.4万名大学生报名参赛,17.91万件作品共同角逐,超过680万人次参与竞赛八项专项活动,经过省级竞赛、“国赛直通车”、全国复赛,全国共1400支学生团队参加决赛。
青春因磨砺而出彩,人生因奋斗而升华。学校将继续为学生搭建以“挑战杯”竞赛为代表的科技创新比赛平台,引导学生与科学共进,为学校实现建设中国特色、世界一流大学的目标奋勇前进,为实现中华民族伟大复兴的中国梦贡献青春力量。(图文/校团委 编辑/鲍恩)
附:第十二届“挑战杯”中国大学生创业计划竞赛获奖名单

